24考研英语大纲相较于23考研大纲基本没有变化,但是要注意的是,23考研大纲关于作文相较于往年有调整:
23年英语一大纲变化:
小作文
:规定情景:写
书信、通知、告示、纪要
等
大作文
:
文字、图画、图表等,写描述性、叙述性、说明性、论述性文章
23年英语二大纲变化:
小作文:规定情境:写书信、通知、告示、纪要等
大作文:文字、图画、图表等,写描述性、叙述性、说明性、论述性文章
新版大纲,英一和英二的作文考试要求趋同,大作文部分,英一、英二同时考试大纲出现文字、图画、图表三中不同题型的样题,这意味着英一和英二都有可能考这三种题型的任意一种。大作文,英一70%可能考图画,30%可能考图表、材料作文,而英二是70%可能考图表,30%考图画、材料。
对于原本英语基础差、不擅长写作文的同学们来说,准备作文确实有一定难度。
其实作文这一部分,想拿分说难也难,说容易也容易,有模板有套路。
作文是可以速成的,短时间内积累素材、背诵模板,到了考场,也可以将自己背过的素材中的靓词、金句、一些精彩的单词、词组、句型、语法,现场发挥,作文也可以得到不错的分数,所以,不要怕基础差,就怕脑袋里没有“货”。
在考研冲刺阶段,作文的提分空间非常大。
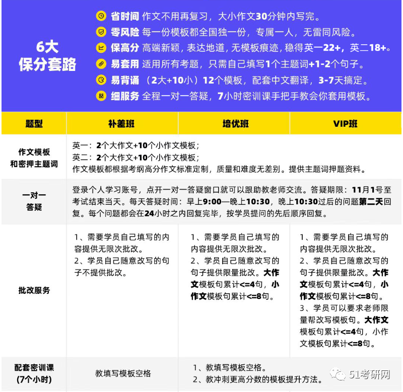
但对于相当一部分同学来说,这一部分分值不好拿,不会写作文,不知该如何准备。可参考作文模板:

来源:51考研网