很多同学都好奇,复试到底是怎么打分的?导师更看重哪些能力?今天就把多所院校的复试评分表整理出来,带大家一起看看复试考核的核心要点!
其实复试评分表相当于“考核说明书”,把对考生的所有要求都列得明明白白。


从分值占比能直接看出来,导师比较关注的还是专业知识掌握程度和科研潜力。为了让大家看得更清楚,这里整理了去年3所代表性院校的评分细则,大家可以直接参考。
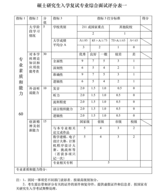
1. 中国地质大学(武汉)经济管理学院
往年复试打分分为5个环节:1-2分钟的考生自述、抽题、答题、专家提问,最后由专家综合评分,每个环节都有对应的分值占比。

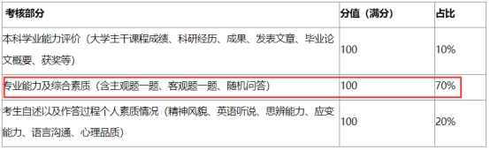
2. 湖南大学法学院
复试评分分为三大模块,流程和分值都很明确,具体如下:
① 专业测试(15分钟,100分)核心考察专业知识和应用技能,形式是从题库随机抽3道题,选2道作答。

② 综合测试(10分钟,120分)重点看思维反应速度、表达能力、创新意识这些综合素养,还有思想政治素质、道德品质等。导师常会问获奖经历、社团活动参与情况,以此判断你的综合素质。


③ 外语测试(5分钟,20分)主要考英语听力和口语,评分有明确的三级标准,具体可以参考下面的细则:
90分以上:能精准听懂提问,回答用词准确、几乎无错误;表达连贯,停顿自然;回答切题,词汇丰富且用法贴切。
80-90分:基本能听懂提问,不影响正常交流;回答连贯但可能有不自然停顿或重复;用词贴切但略显单一。
60-70分:勉强听懂提问,用词错误较多但能表达核心意思;表达多是句子片段,略显零散;回答切题但用词单调。
60分以下:无法听懂提问,回答用词混乱、支离破碎,不能针对问题给出有效回应。
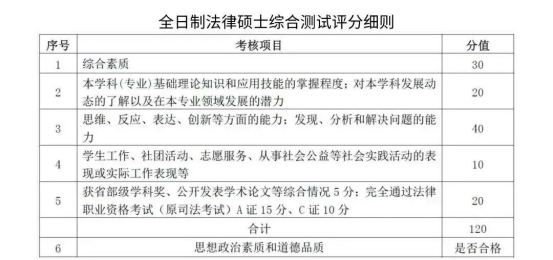
3. 燕山大学经济管理学院(适用MBA)
评分分为三大块:外语水平、专业知识及能力、培养潜力,专业课同样是抽签答题的形式。

这里要重点提醒下:从所有院校的评分细则能看出来,专业课占比都很高!有刚考完复试的同学反馈,他们学校面试里专业课占了80%,导师会连环提问专业问题。所以大家复试备考的核心,一定要放在专业课参考书上!
其他院校核心要点汇总
除了上面3所,还整理了几所院校的评分重点,大家可以对应参考:
河北农业大学人文社科学院:
评分分综合面试和外语测试,核心是专业素质能力(考察基础、分析问题、科研、创新能力及培养潜力)。

南昌航空大学环境与化学工程学院:
评分分三部分,优先级依次是专业素质和能力、外语水平测试、综合素质和能力。

绍兴文理学院:
和多数院校不同,这里外语口语表达、文献阅读能力的分值占比最高,其次才是基础和专业知识考察。

中南财经政法大学哲学院:
评分分三部分,核心还是专业基础知识和综合能力。

给大家几点复试备考的小建议
面试前一定要把准备说的内容提前写下来,然后反复练习脱稿回答!别只在脑子里想——紧张的时候很容易忘词,只有练到熟练,面试时才能流畅表达。熟能生巧,多练几遍才能更从容。
来源:优路考研
2025年12月24日