这段时间又是报名又是快要开始的网上确认,今天就来说说网上确认需要注意些什么。
1、重视网上确认
如果同学们没有通过或者逾期未确认,会直接失去考试资格!而且确认的信息之后无法进行更改,姓名、报考院校等信息填错都会直接影响后续的考试和录取。
已发布的各地的网上确认时间如下!

2、网上确认流程
01 登录入口
通过“研招网”或报考点官网进入,用网报时的账号密码登录。
02 登录系统核对信息
重点核对3项:报考院校及专业代码、报考点选择、身份证号/姓名是否一致,注意千万不要粗心大意填错,填成相似的专业代码。
03 上传标准证件照
按报考点要求的规格(如尺寸、背景色、着装等)上传,照片将用于准考证制作,需保证清晰、合规。大家一定要注意自己的考点公告,看看是否明确禁止海某体等拍摄的照片。
04 上传手持身份证照片
照片需能清晰显示面部、身份证信息,确保身份真实性,避免因拍摄不规范导致审核不通过。
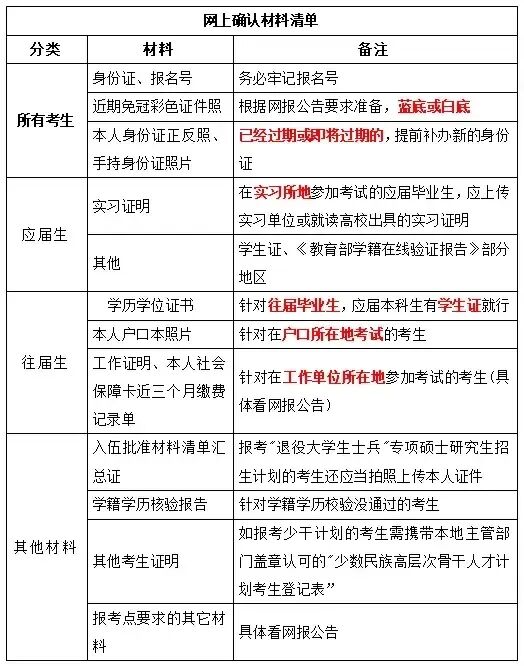
05 提交对应材料

06 等待审核并缴费
提交材料后,定期登录研招网网上确认系统查看审核结论避免因未及时关注错过补充材料的机会。
3、几个注意事项
01 保证资料和材料的准确
例如必须原件扫描,复印件、照片翻拍会被驳回,社保证明要带社保局公章的原件扫描。然后信息再仔细检查别填错,(自己报考的院校专业、毕业证编号等等,都需要仔细检查)。
02 不要拖拖拉拉
有的同学喜欢拖到最后一天再弄,万一上传不成功或者不通过,但又过了时间,那就非常可惜了,一定要提前弄好,然后专心投入到复习中。
03 关注审核状态
提交材料后耐心等待,及时关注结果;具体要求查看报考点公告,疑问可联系报考点。
04 身份证有效期比对不通过怎么解决?
按身份证实际信息填写有效期,若审核显示“待补充材按报考点要求上传补充材料”,最后结果以报考点审核为准!
来源:新文道考研
2025年10月23日